
Layanan Program Bantuan Hukum Gratis - Sahabat Wirausaha, menjadi seorang Pelaku Usaha Mikro dan Usaha Kecil (PUMK) memang bukanlah perkara yang mudah. Berbagai masalah bisnis yang menyangkut hukum juga kerap kita jumpai, terlebih karena dampak dari pandemi Covid-19 yang berlangsung selama 2 tahun silam.
Pandemi Covid-19 menyebabkan penurunan volume usaha dan laba, melemahnya kolektibilitas pinjaman, serta penutupan usaha. Masalah-masalah ini mengakibatkan PUMK terjerat masalah hukum, seperti masalah kredit macet, hutang piutang, wanprestasi, hingga masalah terkait ketenagakerjaan.
Dalam membantu upaya kemudahan, perlindungan, dan pemberdayaan usaha mikro dan usaha kecil, Kementerian Koperasi dan Usaha Kecil dan Menengah (KEMENKOPUKM) menciptakan Layanan Bantuan dan Pendampingan Hukum bagi Pelaku Usaha Mikro dan Usaha Kecil (LBPH-PUMK). Lantas, bagaimana caranya jika kita ingin menggunakan layanan LBPH-PUMK? Layanan hukum apa sajakah yang disediakan oleh LBPH-PUMK? Mari Sahabat Wirausaha, kita simak keterangan dan alur proses LBPH-PUMK lebih lanjut pada artikel ini!
Mengenal Tentang LBPH-PUMK
Layanan Bantuan dan Pendampingan Hukum bagi Pelaku Usaha Mikro dan Usaha Kecil atau LBPH-PUMK merupakan sebuah program layanan bantuan hukum yang dibuat oleh Kementerian Koperasi dan Usaha Kecil dan Menengah (KEMENKOPUKM).
LBPH-PUMK merupakan layanan gratis dari Kemenkop UKM kepada Pelaku Usaha Mikro dan Kecil untuk membantu Pelaku Usaha Mikro yang terjerat Permasalahan Hukum terkait dengan Kegiatan Usaha di seluruh Indonesia. Pemerintah akan membayar Jasa Pihak Ketiga yang telah bekerjasama dengan Kemenkop UKM dalam penyelesaian Perkara Hukum yang menjerat Pelaku UMK.
Tujuan didirikannya LBPH-PUMK adalah:
- Untuk membantu penyelesaian permasalahan hukum yang sedang dihadapi oleh Pelaku Usaha Mikro dan Usaha Kecil (PUMK) yang berkaitan dengan kegiatan usaha.
- Untuk meningkatkan literasi Pelaku Usaha Mikro dan Usaha Kecil (PUMK) terhadap peraturan perundangan yang berkaitan langsung dengan kegiatan usaha.
Dasar Hukum LBPH-PUMK
LBPH-PUMK didirikan sesuai dengan amanat Peraturan Pemerintah Nomor 7 Tahun 2021 tentang Kemudahan, Perlindungan, dan Pemberdayaan Koperasi dan Usaha Mikro, Kecil, dan Menengah. Selain itu, pendirian LBPH-PUMK juga didasari secara hukum dengan peraturan sebagai berikut:
- Peraturan Presiden Nomor 96 Tahun 2020 tentang Kementerian Koperasi dan Usaha Kecil dan Menengah.
- Peraturan Menteri Koperasi dan Usaha Kecil dan Menengah Republik Indonesia Nomor 1 Tahun 2021 tentang Organisasi dan Tata Kerja Kementerian Koperasi dan Usaha Kecil dan Menengah.
- Peraturan Menteri Koperasi dan Usaha Kecil dan Menengah Republik Indonesia Nomor 3 Tahun 2021 tentang Pelaksanaan Peraturan Pemerintah Nomor 7 Tahun 2021 tentang Kemudahan, Perlindungan, dan Pemberdayaan Koperasi dan Usaha Mikro, Usaha Kecil, dan Usaha Menengah.
- Petunjuk Pelaksanaan Program Layanan Bantuan dan Pendampingan Hukum bagi Pelaku Usaha Mikro dan Kecil di Kementerian Koperasi dan Usaha Kecil dan Menengah Tahun 2022.
Masalah yang Dapat Ditangani oleh LBPH-PUMK
LBPH-PUMK memberikan layanan hukum dalam bentuk konsultasi hukum, mediasi, penyuluhan hukum, penyusunan dokumen hukum, dan pendampingan di pengadilan. Sementara, jenis-jenis masalah hukum yang dapat ditangani oleh LBPH-PUMK mencakup:
- Wanprestasi (tidak terpenuhinya) perjanjian atau kontrak;
- Utang atau piutang terkait modal atau tagihan;
- Pelanggaran Hak Kekayaan Intelektual (HKI);
- Sengketa ketenagakerjaan dengan karyawan;
- Sengketa atas kewajiban pajak;
- Penyusuna dokumen hukum; dan
- Perkara hukum lain yang terkait dengan kegiatan Usaha Mikro dan Usaha Kecil.
Bentuk Layanan yang Diberikan
Bentuk layanan yang diberikan oleh Kemenkop terhadap para UMK diantaranya:
- Penyuluhan hukum;
- Konsultasi hukum;
- Penyusunan dokumen hukum;
- mediasi;
- negosiasi;
- Pendampingan di luar pengadilan;
- Invesitigasi perkara; dan/atau
- Pendampingan di pengadilan.
Alur dan Persyaratan LBPH-PUMK
Untuk mendapatkan Layanan Bantuan dan Pendampingan Hukum bagi Pelaku Usaha Mikro dan Usaha Kecil (LBPH-PUMK), terdapat 2 (dua) persyaratan yang harus kita penuhi yaitu:
- Memiliki Nomor Induk Berusaha (NIB).
- Menyerahkan dokumen yang berkaitan dengan masalah hukum.
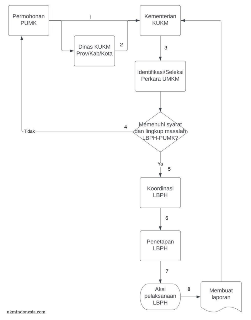
Setelah dokumen-dokumen tersebut dilengkapi, kita dapat mengajukan permohonan Layanan Bantuan dan Pendampingan Hukum bagi Pelaku Usaha Mikro dan Usaha Kecil (LBPH-PUMK) dengan alur proses sebagai berikut:
- Pelaku Usaha Mikro dan Kecil (PUMK) dapat menyampaikan permohonan secara tertulis langsung kepada Kementerian Koperasi dan UKM (KEMENKOPUKM), dengan membuat tembusan ke Deputi Bidang Usaha Mikro. Selain dengan cara ini, Sahabat Wirausaha juga bisa mengajukan permohonan melalui Dinas Koperasi dan UMKM (KUKM) di provinsi, kabupaten, maupun kota.
- Jika melalui Dinas Koperasi dan UMKM (KUKM), maka pihak Dinas menyampaikan permohonan PUMK kepada KEMENKOPUKM dengan membuat tembusan ke Deputi Bidang Usaha Mikro.
- KEMENKOPUKM melalui Deputi Bidang Usaha Mikro melakukan identifikasi dan seleksi masalah hukum PUMK. Jika hasil identifikasi dan seleksi masalah hukum PUMK memenuhi syarat dan lingkup masalah LBPH-PUMK, maka proses berlanjut ke nomor 5. Jika tidak memenuhi, maka proses berlanjut ke no 4.
- Apabila permohonan tidak memenuhi syarat dan ruang lingkup hukum, permohonan dikembalikan ke PUMK.
- Apabila permohonan memenuhi syarat dan lingkup masalah hukum, permohonan PUMK dilanjutkan melalui kegiatan koordinasi dalam rangka LBPH-PUMK.
- Hasil koordinasi dituangkan dalam bentuk Surat Keputusan Tentang Pelaksanaan LBPH-PUMK.
- Berdasarkan Surat Keputusan Pelaksanaan Layanan melakukan aksi pelaksanaan LBPH-PUMK.
- Pelaksana Layanan melaporkan hasil pelaksanaan LBPH-PUMK kepada Kementerian KUKM melalui Deputi Bidang Usaha Mikro.

Alur Proses Layanan Bantuan dan Pendampingan Hukum bagi Pelaku Usaha Mikro dan Usaha Kecil (LBPH-PUMK)
Nah itu dia Sahabat Wirausaha, pengertian serta alur proses dari Layanan Bantuan dan Pendampingan Hukum bagi Pelaku Usaha Mikro dan Usaha Kecil (LBPH-PUMK). Layanan ini dapat digunakan secara gratis oleh siapapun, lho.
Untuk informasi lebih lanjut, silakan menghubungi nomor layanan bantuan hukum di 0811 1450 587.
Jika merasa artikel ini bermanfaat, yuk bantu sebarkan ke teman-teman Anda. Jangan lupa untuk like, share, dan berikan komentar pada artikel ini ya Sahabat Wirausaha.
Sumber:
Kementerian Koperasi dan Usaha Kecil dan Menengah (KEMENKOPUKM)









